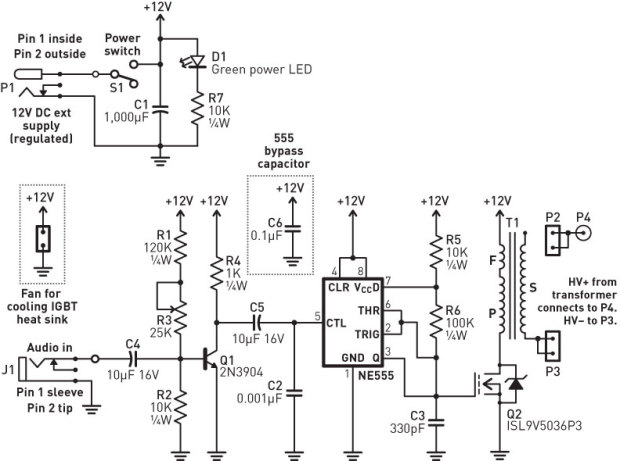
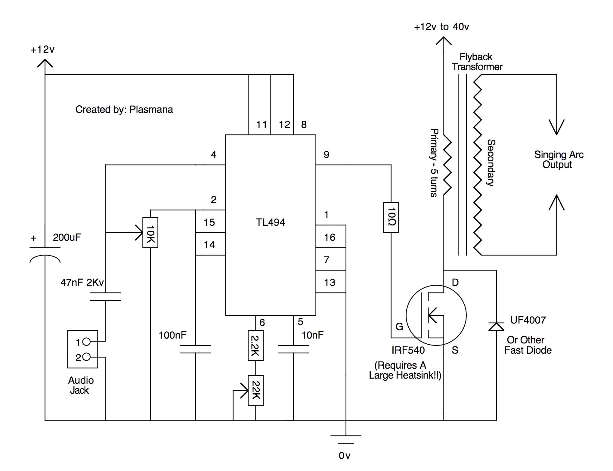
diy plasma speaker

diy plasma speaker

Price: $52.99
In stock
Rated 5.0/5 based on 4 customer reviews
Size:
Quantity:
product description:

A Reliable Plasma Speaker : 9 Steps
diy plasma speakerBest Cheap Online Shopping Site - Join Our shop to browse millions of cost-efficient products with high quality that make your shopping fun and rewarding.
Product reviews:
  iphone 7 Plus
The Plasma Speaker : 11 Steps (with diy plasma speaker
diy plasma speaker
  iphone 11 Pro
The Plasma Speaker | Speaker, Plasma diy plasma speaker
diy plasma speaker
  iphone 11
Plasma Speaker – Dr. Scott M. Baker diy plasma speaker
diy plasma speaker
  iphone 6s Plus
DIY KIT DRSSTC Tesla coil Music Plasma diy plasma speaker
diy plasma speaker
Customer Reviews:
Full Name:
Title:
Description:
Rating Value:
Time: 2026-01-24 11:56:41
You may also like: